Scaling File Upload Services as Your Business Grows
When your app has just 50 users, file uploads work smoothly.
But as thousands start sharing photos, videos, and documents daily, managing uploads can quickly become a headache.
More users mean more data, from gigabytes to terabytes and old methods can slow down, crash, or become costly.
Scaling uploads isn’t just about adding storage; it’s about keeping your app fast, secure, and affordable.
In this article, I’ll cover common challenges, practical solutions, and how to grow your app without stress.
Key Takeaways
- Upload volume can grow from hundreds to millions as your app gains users.
- The right architecture helps prevent scaling headaches early on.
- Security and cost control are essential to scaling efficiently.
- Monitoring and optimization are important for long-term stability.
- Simple warning signs help you decide when to upgrade your system.
Why Uploads Break at Scale
As your app gets more users, the number of files they upload can increase a lot. More users mean more content, more engagement, and more files per user.
Many businesses focus on getting more users but forget to think about how much storage they need. According to AWS, startups often spend money on cloud services they don’t even use in the first year, which leads to unexpected costs.
If you don’t manage this properly, you could be paying for storage you don’t need while trying to fix problems at the same time.
Another big problem is upload performance. Imagine someone spending 10 minutes making a video or writing something, and then the upload doesn’t work at the last step. That’s really frustrating for users.
Bad experiences like this can cause users to leave, and that directly affects growth. That’s why you need to handle uploads carefully by using things like file compression, automatic retries, and good error messages.
As your app grows and reaches users from different parts of the world, upload speeds can change depending on their location. Also, rules like GDPR or HIPAA may limit where you can store files, adding more challenges.
Someone in one region might wait much longer than another user, which creates a frustrating experience if you don’t plan for it.
There are other hidden problems too: uploads can be interrupted, users can upload files in different formats, there are security risks, and you need to give users quick feedback during uploads.
These issues can add up fast if you’re not prepared.That’s where tools like Filestack come in handy. They help you manage uploads easily, so you can focus on building new features while making sure uploads are fast, safe, and work smoothly as your app grows.
How to Build a File Upload System That Grows with Your Business
Let’s look at what it really takes to handle thousands of people uploading files at the same time.
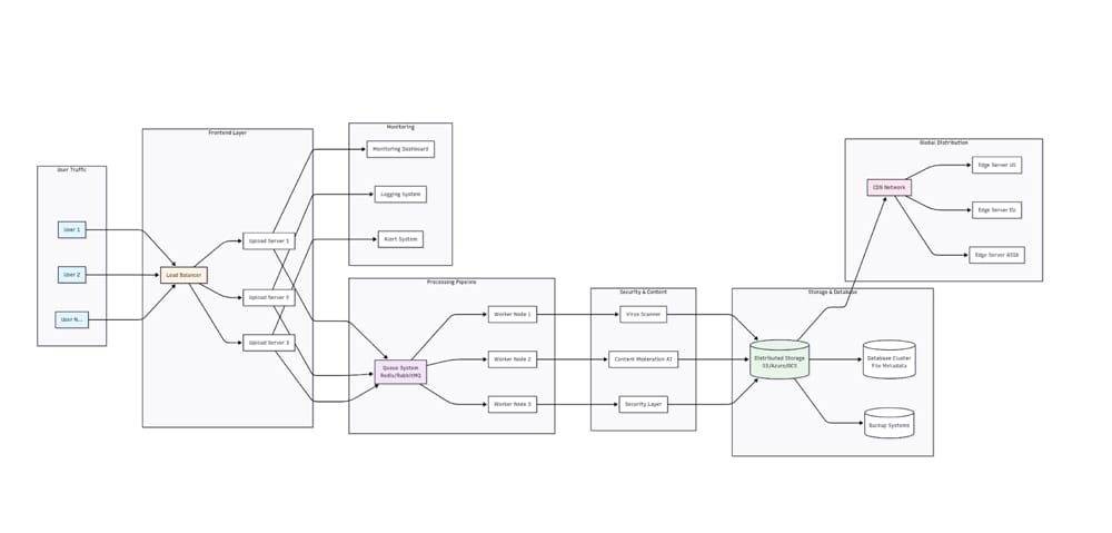
Why Building It Yourself Gets Complicated
When your app grows from 50 users to 50,000 users uploading photos, videos, and documents, things change fast.
Here’s what a typical ‘do it yourself’ architecture looks like once you start handling serious traffic:

Frontend Layer : You’ll need load balancers to distribute incoming requests across several upload servers. Each server has to manage WebSocket connections to show real-time upload progress, without breaking when lots of users are uploading at once.
Processing Pipeline : Storing files isn’t enough; they also need to be processed. That means using queue systems like Redis or RabbitMQ to manage uploads, along with worker nodes that can handle different file types. For example, images need resizing, videos need encoding, and documents need thumbnail previews.
Security & Content Management : Every file uploaded could be unsafe or violate content policies. You’ll need virus scanners to check files as they come in, and content moderation tools (often AI-powered) to spot harmful or inappropriate material.
Storage & Global Distribution : Files need to be stored safely with backups, but also delivered fast to users everywhere. To do this, you’ll need a CDN, servers spread across regions, and caching systems for files people access often.
Monitoring & Reliability : You’ll need detailed logs for all these systems, real-time dashboards to see what’s happening, alerts when something breaks, and performance tracking to keep everything running smoothly.
As you can see, each piece adds more complexity, load balancers, servers, queues, virus scanning, CDNs, monitoring, and backups. It’s a powerful setup, but it takes months of work and a full team to maintain.
And that’s only the beginning; scaling it later adds even more challenges.
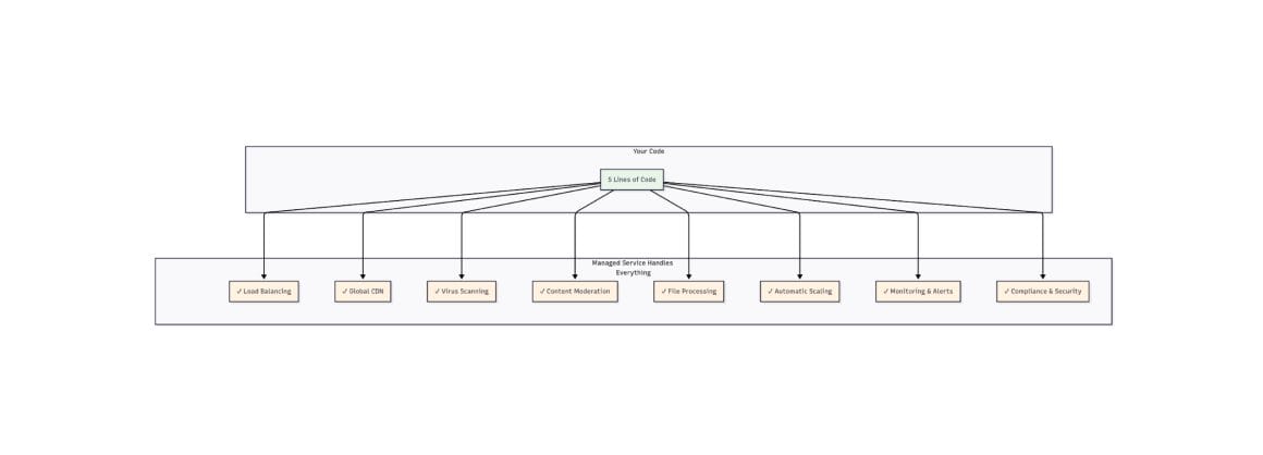
How Managed Services Simplify Everything
All that complexity can be reduced to just a few lines of code.
With a managed service like Filestack, Cloudinary, or Uploadcare, you get the same features without building everything yourself.
<!DOCTYPE html>
<html>
<head>
<title>Filestack Upload</title>
<script src="https://static.filestackapi.com/filestack-js/4.x.x/filestack.min.js"></script>
</head>
<body>
<h1>Filestack Upload</h1>
<button id="uploadBtn">Upload File</button>
<script>
// This replaces your entire infrastructure diagram above
// Initialise client
const client = filestack.init("YOUR_API_KEY");
// Create picker
const picker = client.picker({
accept: ["image/*", "video/*", ".pdf"],
maxSize: 100 * 1024 * 1024, // 100MB
// Options for transformations
transformations: {
crop: true,
circle: true,
rotate: true,
},
// Automatic processing, security, global distribution
onFileUploadFinished: (result) => {
console.log("Upload complete:", result.url);
alert("File uploaded! Check console for details.");
},
});
// Open picker on button click
document.getElementById("uploadBtn").addEventListener("click", () => {
picker.open();
});
</script>
</body>
</html>
Here’s what’s happening behind the scenes with those few lines:

Filestack offers even more features than this; you can explore them in their official documentation.

Why This Approach is Better
Think about it this way: when you need electricity for your app, you don’t build your own power plant. You plug into the grid. The same logic applies to file uploads.
Managed services let you launch faster, scale easily, get enterprise features from day one, and pay only for what you use.
Tools like Filestack, Cloudinary, and Uploadcare handle the hard parts so you can focus on what makes your app unique.
What’s The Best Upload Service For You?
When you’re ready to move from basic file uploads to something more advanced, the best way to understand your options is by trying them out.
Let’s check out three popular services: Filestack, Cloudinary, and UploadCare.
Filestack
Filestack makes it super easy to get started, fast and simple, but still packed with powerful features. You can set up file uploads (with transformations included) in just a few minutes.
<!DOCTYPE html>
<html>
<head>
<title>Filestack Upload</title>
<!-- Filestack JS -->
<script src="https://static.filestackapi.com/filestack-js/4.x.x/filestack.min.js"></script>
<style>
.container {
display: flex;
flex-direction: column;
align-items: center;
justify-content: center;
}
h1 {
font-size: 2rem;
font-weight: 600;
color: #222;
margin-bottom: 20px;
margin-top: 20px;
text-align: center;
}
#upload-btn {
padding: 10px 18px;
background-color: blue;
color: white;
border: none;
border-radius: 6px;
cursor: pointer;
font-size: 16px;
font-weight: 500;
box-shadow: 0 2px 4px rgba(0, 0, 0, 0.1);
transition: background-color 0.2s ease;
}
#upload-btn:hover {
background-color: blue;
}
</style>
</head>
<body>
<div class="container">
<h1>Filestack Upload</h1>
<!-- Button to trigger the picker -->
<button id="upload-btn">Upload File</button>
<!-- Uploaded file preview will be shown here -->
<div id="preview"></div>
</div>
<script>
// Initialise Filestack with your API key
const client = filestack.init("YOUR_API_KEY");
// Create a picker instance with options
const picker = client.picker({
accept: ["image/*", "video/*", ".pdf"], // Allowed file types
maxSize: 100 * 1024 * 1024, // 100MB limit
transformations: {
crop: true,
circle: true,
rotate: true,
},
// Callback after each file is uploaded
onFileUploadFinished: (result) => {
// Extract the file handle from the result
const baseUrl = "https://cdn.filestackcontent.com";
const resultHandle = result.handle || result.url.split("/").pop();
// Example: Apply a resize + sepia + polaroid transformation
const transformedUrl = `${baseUrl}/resize=width:300/sepia=tone:90/polaroid/${resultHandle}`;
// Show both the original and the transformed file in preview
document.getElementById("preview").innerHTML = `
<div style="display: flex;
gap: 10px; margin-top:20px; padding:10px;">
<p><strong>Original:</strong></p>
<img src="${result.url}" style="max-width:200px; border-radius:8px;" />
<p><strong>Transformed:</strong></p>
<img src="${transformedUrl}" />
</div>
`;
},
});
// Open the picker when the button is clicked
document.getElementById("upload-btn").addEventListener("click", () => {
picker.open();
});
</script>
</body>
</html>

Cloudinary
If your app is media-heavy, Cloudinary is a great pick.
<!DOCTYPE html>
<html>
<head>
<title>Cloudinary Upload</title>
<!-- Cloudinary Upload Widget library -->
<script
src="https://upload-widget.cloudinary.com/global/all.js"
type="text/javascript"
></script>
<style>
.container {
display: flex;
flex-direction: column;
align-items: center;
justify-content: center;
}
h1 {
font-size: 2rem;
font-weight: 600;
color: #222;
margin-bottom: 20px;
text-align: center;
}
#upload-btn {
padding: 10px 18px;
background-color: blue;
color: white;
border: none;
border-radius: 6px;
cursor: pointer;
font-size: 16px;
font-weight: 500;
box-shadow: 0 2px 4px rgba(0, 0, 0, 0.1);
transition: background-color 0.2s ease;
}
#upload-btn:hover {
background-color: blue;
}
</style>
</head>
<body>
<div class="container">
<h1>Cloudinary Upload</h1>
<!-- Button to trigger Cloudinary upload widget -->
<button id="upload-btn">Upload File</button>
<!-- Preview area -->
<div id="preview"></div>
</div>
<script>
// Replace these with your Cloudinary account details
const cloudName = "YOUR_CLOUD_NAME";
const uploadPreset = "YOUR_PRESET";
// Create Cloudinary upload widget instance
const widget = cloudinary.createUploadWidget(
{
cloudName: cloudName,
uploadPreset: uploadPreset,
},
(error, result) => {
// Handle upload results
if (!error && result && result.event === "success") {
console.log("Upload successful:", result.info);
const publicId = result.info.public_id;
// Build transformation URL
// Example: resize to 500x500, crop to fill, auto quality & format
const transformedUrl = `https://res.cloudinary.com/${cloudName}/image/upload/w_500,h_500,c_fill,q_auto,f_auto/${publicId}.jpg`;
// Show original and transformed previews
document.getElementById("preview").innerHTML = `
<div style="display: flex;
gap: 10px; margin-top:20px; padding:10px;">
<p><strong>Original:</strong></p>
<img src="${result.info.secure_url}" style="max-width:200px; border-radius:8px;" />
<p><strong>Transformed:</strong></p>
<img src="${transformedUrl}" />
</div>
`;
}
}
);
// Open widget when button is clicked
document.getElementById("upload-btn").addEventListener("click", () => {
widget.open();
});
</script>
</body>
</html>

Uploadcare
For teams that need more control over the upload process.
<!DOCTYPE html>
<html>
<head>
<title>Uploadcare Upload</title>
<!-- Uploadcare Widget -->
<script src="https://ucarecdn.com/libs/widget/3.x/uploadcare.full.min.js"></script>
<style>
.container {
display: flex;
flex-direction: column;
align-items: center;
justify-content: center;
}
h1 {
font-size: 2rem;
font-weight: 600;
color: #222;
margin-bottom: 20px;
text-align: center;
}
</style>
</head>
<body>
<div class="container">
<h1>Uploadcare Upload</h1>
<!-- Uploadcare uploader input (Uploadcare renders button UI automatically) -->
<input
type="hidden"
role="uploadcare-uploader"
data-public-key="YOUR_PUBLIC_KEY"
data-multiple="false"
/>
<!-- Preview container -->
<div id="preview" style="margin-top: 20px"></div>
</div>
<script>
//Initialise Uploadcare widget
const widget = uploadcare.Widget("[role=uploadcare-uploader]");
// When upload completes
widget.onUploadComplete((fileInfo) => {
// Original CDN URL (permanent link to the file)
const originalUrl = fileInfo.cdnUrl;
// Apply transformations using Uploadcare's URL API
// Here: resize → quality auto → grayscale
const transformedUrl = `${originalUrl}-/resize/400x300/-/quality/smart/-/grayscale/`;
// Show both original and transformed images in the preview section
document.getElementById("preview").innerHTML = `
<div style="display: flex;
gap: 10px; margin-top:20px; padding:10px;">
<p><strong>Original:</strong></p>
<img src="${originalUrl}" style="max-width:300px; border-radius:8px;" />
<p><strong>Transformed:</strong></p>
<img src="${transformedUrl}" style="max-width:300px; border-radius:8px;" />
</div>
`;
});
</script>
</body>
</html>

Making Your Choice
Choose Filestack if you want to get started quickly with ready-to-use editing tools. Great for startups and MVPs.
Choose Cloudinary if your app deals with lots of images or videos and needs smart AI features like automatic cropping or background removal.
Choose Uploadcare if you need strict compliance or fully custom file workflows, like in healthcare or finance.
All three make file uploads easy, but Filestack’s combination of power and simplicity makes it the best choice for most projects.
Setting Performance Expectations: What to Measure
When you are growing your app and more users are uploading files, it’s important to keep an eye on certain things to make sure everything is working properly.
Here’s what you should track:
- Upload Success Rates: This is the most important thing to check. Try to keep it above 99%. If it is below 95%, users will surely get frustrated and may stop using your app.
- Response Times and Speed: Check how fast the uploads are. This helps you catch problems early. It’s more important to be consistent than to hit a perfect speed every time.
- Error Rates and Recovery: Keep an eye on different problems like network issues, server errors, or users cancelling uploads. Set alerts so you get notified when things go wrong.
The main goal is to make sure uploads stay smooth and reliable as more users join. What really matters is that users have a good experience, no matter how big the files are.
Cost Management
What Uploads Really Cost
Many people think uploads only cost money because of storage. But it’s more than that. Besides storing files, you also spend on:
- Bandwidth: Sending and receiving files. This can get expensive quickly.
- Processing: Making files smaller, changing formats, or resizing them.
- Engineering Time: The time spent building and fixing the upload system.
- Infrastructure: Things like servers, networks, monitoring tools, and backups.
If you’re not careful, these costs can add up as your app grows.
Ways to Save Money
- Delete Old Files Automatically: Most files aren’t needed forever. Removing or archiving them helps keep costs low.
- Compress Files Smartly: Making files smaller without reducing quality saves both storage and bandwidth.
- Pay for What You Use: Choose services that charge based on how much you use, not a fixed monthly fee.
- Set Alerts: Get warnings before costs get too high. Dashboards help you see unusual usage early.
Why Using Managed Services is Better
Building your own upload system takes a lot of time and manpower. Plus, you need to keep it running smoothly.
On the other hand, managed services let you start quickly, scale easily, and know what you’ll be paying. This way, you can focus on improving your app instead of dealing with technical problems.
For more tips, check out Google’s guide on Cloud Storage cost optimisation.
When to Upgrade: Warning Signs
Performance Problems:
- More than 5% of uploads are failing.
- Users are often complaining that uploads are slow.
- Support tickets related to file upload issues are increasing.
Cost Problems:
- Storage costs are growing faster than revenue.
- Unexpected charges for data transfer are appearing.
- Engineers are spending more time fixing upload issues instead of building new features.
Scaling Problems:
- Your current setup can’t handle sudden traffic spikes.
- You need to meet rules or regulations that your current system can’t support.
- You need advanced features like global delivery networks or file processing tools.
Best Practices & Common Pitfalls
When building a file upload system, it’s not just about handling files; it’s about making the experience smooth, secure, and scalable. Here are some best practices and common pitfalls to keep in mind.
What to Avoid
Some mistakes can create problems fast:
- Storing everything forever: Without rules to clean up old files, your storage costs can get too high.
- Ignoring errors: If uploads fail and you don’t handle it, users will get stuck and frustrated.
- Exposing sensitive info: If you share storage details or skip security checks, your platform could be at risk.
Pro Tips
Here’s how to make it better:
- Use CDN caching: This helps speed up uploads, especially for users far from your servers.
- Use multipart uploads: Breaking big files into parts helps avoid failures.
- Watch usage patterns: Keep an eye on how much people are uploading to avoid surprise bills.
- Encrypt files: Always protect files while they’re being uploaded and stored.
- Use flexible APIs: Make sure your upload system can grow as your business grows.
- Offer drag-and-drop: Make uploading easy and work across phones, tablets, and desktops.
- Generate metadata automatically: Let the system add tags and descriptions so you don’t have to.
- Filter bad content: Detect spam, inappropriate files, or copyrighted material to keep the platform safe.
Conclusion
Scaling file uploads isn’t something you set up once and forget. It’s an ongoing effort that grows with your users and business. By planning ahead, choosing the right architecture, and using tools that simplify this process, you can keep your system fast, secure, and affordable as demand increases.
Start by building a strong foundation, keep an eye on usage, and use automation to handle repetitive tasks. This way, you can avoid common pitfalls and focus on improving your app’s experience.
Whether you’re serving thousands or millions of users, scaling uploads the right way helps you save time, reduce costs, and avoid unnecessary stress.
About the Author
Shefali Jangid is a web developer, technical writer, and content creator passionate about building intuitive developer tools and educational resources. She shares tutorials, code snippets, and practical tips on her blog, shefali.dev, helping developers create better web experiences with clean, efficient, and accessible code.







